iwherego LOGO iWhereGo
Home > 更改位置 > 寶可夢Go開始封鎖DeFit玩家?DeFit孵蛋封鎖一招解決!

寶可夢Go開始封鎖DeFit玩家?DeFit孵蛋封鎖一招解決!

author 徐 思妤 發佈於 September 18, 2024

最近PTT論壇熱烈討論寶可夢GO開始封鎖DeFit玩家了!面對這樣的情況,究竟該如何應對?有什麽替代方法可以繼續孵蛋嗎?下面將教你面對DeFit孵蛋封鎖該怎麼辦!

爲什麽會出現DeFit孵蛋封鎖

DeFit 是一款模擬運動狀態的軟體,透過設定距離與速度,就可以完成運動狀態模擬。並且可以將你在DeFit記錄到的數據整合到Google Fit。寶可夢GO可以抓取Google Fit中的運動數據,因此當DeFit上傳運動數據到GOogle Fit時,則寶可夢GO便會根據GOogle Fit的數據,來累積步數。然而為什麼會造成DeFit孵蛋封鎖呢?在Niantic(N社)發現此情況後,為了要維持遊戲公平性,因此對使用Defit等類似工具的玩家,開始進行DeFit 孵蛋封鎖。

DeFit

DeFit寶可夢孵蛋教程

想要透過DeFit孵蛋的玩家有福了!DeFit最早是專為Android開發的運動數據模擬軟體,但最近iOS也能用了。然而iOS版本相比Android較不穩定,容易出現被封鎖或失效的情況,如果想要有更佳的寶可夢孵蛋方法可以直接跳到文章第三部分,查看DeFit孵蛋封鎖和DeFit孵蛋失效的解決方法。

若想要使用DeFit寶可夢孵蛋的玩家,下方提供操作步驟:

步驟1:首先,你需要在你的設備下載並安裝 DeFit 應用程式。

步驟2: 確保你的設備上也安裝了 Google Fit,並已經與寶可夢 GO 連接,同時開啟寶可夢GO時時刻刻冒險的設定。

步驟3:在 DeFit 選擇模擬的步行速度,點擊開始模擬步數的按鈕。這些步數會傳送到 Google Fit,再由 Google Fit 同步到寶可夢 GO,就可以做到DeFit孵蛋啦!(建議步數不要設置過高,以免引起系統懷疑。)

DeFit寶可夢孵蛋教程

怎麽解決DeFit孵蛋封鎖&DeFit孵蛋失效

那如果遇到Defit孵蛋封鎖或當Defit孵蛋失效該怎麼辦呢?接下來將提供你解決這些問題的方法,無論是iOS還是Android都能輕鬆解決Defit孵蛋失效的問題!

解決寶可夢GO開始封鎖DeFit玩家的最佳方法——使用MocPOGO

MocPOGO V.S. DeFit

  • 無需越獄即可更改 iOS 裝置上的 GPS 位置。
  • 自訂速度模擬 GPS 移動。
  • 更改所有基於位置的遊戲/應用程式的位置。
  • 支援GPS搖桿在PC上玩AR遊戲。
  • 多設備控制,最多 15 台。
  • 支援最新的 iOS 18 /Android 15。

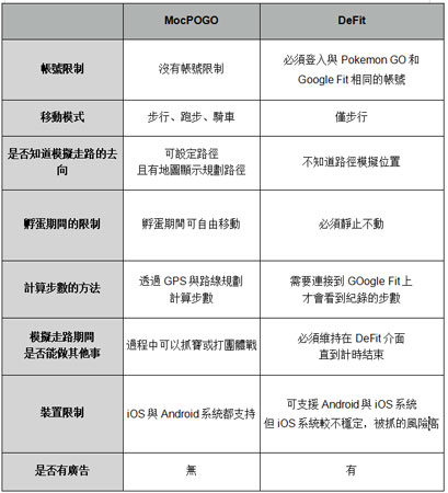
那究竟MocPOGO與Defit差別在哪呢?下方比較表告訴你!

DeFit對比MocPOGO

MocPOGO 是一款專為 Pokémon GO 設計的虛擬定位應用程式,此款軟體可以幫助玩家模擬真人行走路線,無需真正走路即可積纍紀錄步數,讓你在家也可以輕鬆完成寶可夢孵蛋!MocPOGO是Defit最佳的替代軟體,除了與DeFit一樣可以進行模擬移動幫助孵蛋外,還可以選擇Pokemon Go飛人模式,跳到指定的定位去捕捉寶可夢,同時無論iOS還是Android系統都可以穩定使用,避免像iOS用戶會遇到DeFit孵蛋封鎖的情況發生。

MocPOGO主要優勢

● 多開功能:可以同時運行多個 Pokémon GO 帳號。

● 路徑規劃:支持自訂路線,角色會自動按照設定的路徑移動。

● 精確修改定位:可以精確切換到指定位置,方便玩家探索不同地區。

● 穩定的 GPS 信號:提供穩定且高精度的 GPS 信號,減少偵測錯誤的機會。

以下就是MocPOGO的使用方式啦:

步驟 1 點擊官方產品頁面上的下載按鈕並在您的電腦上安裝 MocPOGO。接下來,註冊軟體並點擊“開始”按鈕連接您的裝置。

開啓MocPOGO

步驟 2 然後就可以選擇您的裝置並透過 USB 線或 Wi-Fi 將裝置連接到電腦,MocPOGO是支援iOS和Android雙系統的哦!

MocPOGO選擇裝置

步驟 3 連接完成後,會出現地圖並標示出你現在位置,接著再搜索欄中打上你要要傳送的位置後,點擊「搜索」。地圖跳到搜索欄中的搜尋位置後,點擊「移動」,便可以成功更改你的所在位置了!

MocPOGO傳送

解決寶可夢無法偵測位置12問題——iWhereGo Genius

寶可夢GO中還常遇見「無法偵測目前位置12」或「GPS位置訊號故障」的問題。這種情況下,可以使用iWhereGo POGO Genius 來幫助玩家修復定位問題,確保寶可夢 GO 可以正常偵測到你的 GPS 位置,讓你更好的進行寶可夢孵蛋哦。

iWhereGo POGO Genius優點:

● 完全免費下载:此款軟體支援免費下载使用。

● 搭配飛人軟體使用:iWhereGO POGO Genius可以與MocPOGO搭配使用,進一步提升位置模擬效果。

● 高精度 GPS 模擬:提供穩定且高精度的 GPS 信號模擬,解決無法模擬位置情況。

iWhereGo POGO Genius

❕注意事項❕:如果您的手機裏已經安裝了Pokemon Go,要先將原本安裝的舊寶可夢卸載哦!

步驟 1 首先你可以到iWhereGo的官網免費下載iWhereGo Genius。安裝完畢後請選擇安裝POGO,他提供寶可夢GO的破解版本!

下載iWhereGo PoGo Genius

步驟 2 登入 Apple ID 帳戶。這裡的登入資訊僅供連結產品使用,不用擔心,因為iWhereGo不會得到你的私人資訊。

下載iWhereGo PoGo Genius

步驟 3 用 USB 線連接您的 iOS 手機或平版至電腦。

下載iWhereGo PoGo Genius

步驟 4 iWhereGo 會顯示正在下載,稍等幾秒,Pokemon Go會出現在您的手機上,點擊搭配飛人軟體即可完成。看見「遊戲已準備就緒」,即可開啟寶可夢遊戲搭配使用官方推薦的飛人工具MocPOGO 享受飛人人生!

下載iWhereGo PoGo Genius

寶可夢Go開始封鎖DeFit玩家其他解决方法

方法二:

控制步數模擬的數量和頻率:將模擬步數設定在合理範圍內,使其接近日常步行量,例如每天 5,000 到 10,000 步,可以避免引起系統的注意。

方法三:

模擬自然運動行為:調整 DeFit 速度同步行速度,大約在 60-80 步/分鐘,使其步數增加速度自然,降低被檢測到的風險。

方法四:

定期手動運動:不要完全依賴 DeFit。你可以在實際生活中進行一些簡單的步行或運動,讓你的步數數據看起來更真實。

總結

還在為DeFit孵蛋封鎖煩惱嗎?MocPOGO作為寶可夢 GO 開始封鎖 DeFit 玩家後的替代方案,提供了更好用、更安全的選擇,且不易被封鎖。搭配iWhereGo POGO Genius ,還能修復寶可夢的 GPS 訊號問題,讓你能夠在遊戲中安全、順利地孵蛋,享受最佳的遊戲體驗。

徐 思妤

徐思妤專門撰寫游戲類技術文章,特別是關於LBS的游戲,比如寶可夢Go和魔物獵人。她在遊戲和科技行業擁有超過 10 年的工作經驗,在她的文章中,您可以找到許多有關遊戲指南的問題。

avatar big
徐 思妤 最近的故事: